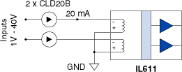
| Isolated Power Interfaces IsoLoop Isolators are the ideal alternative to optocouplers for Isolated Power Interfaces. Current-drive inputs replace LED inputs. Open-drain outputs replace open-collector phototransistors. Unlike optocouplers, however, IsoLoop Isolators have unlimited life with no degradation. IsoLoop Isolators reduce board space with up to two channels per MSOP. Illustrative circuits:
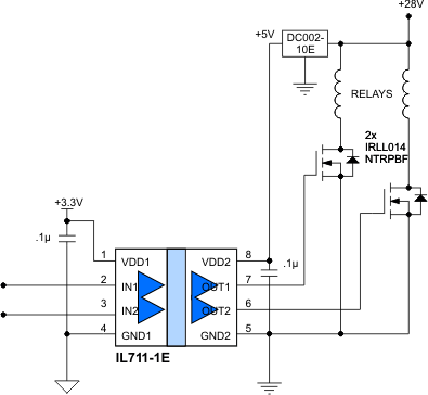
An IL711 isolates the PWM Controller from the MOS gate driver for synchronous
rectification. The IL711s 0.3 ns pulse-width distortion and 100 ps
jitter improve precision, minimize MOSFET dead time, and maximize system efficiency.
Low EMI, transient immunity
of 50 kV/µs, and barrier life of 44000 years make IsoLoop isolators
ideal for this application. IsoLoop isolators have the speed, output current, and capacitive load capabilities
to drive inexpensive power MOSFETs without additional circuitry. A 3-5 volt supply
for the isolator is needed to drive the MOSFET gates (provided in this circuit
by an NVE DC002-10E). The fail-safe output (logic high output for zero coil current) of IL600 Isolators ensures the power FETs will be off on power-up. The IL600 inputs can be configured for inverting or non-inverting operation (see IL600 Product Data Sheet). The IL600 Isolators provide 2.5 kVrms isolation (1 minute), and 20 kV/µs transient immunity. IL600A Isolators open-drain outputs can be wire-OR connected. A very wide input voltage range is possible, and inputs can be configured for inverting or non-inverting operation (see IL600A Product Data Sheet). This illustrative circuit provides fail-safe output (logic high output for zero coil current), 2.5 kVrms isolation, and 20 kV/µs transient immunity. Typical logic output sink current is 10 mA for each isolator. Unlike optocouplers, IsoLoop Isolators do not degrade over time and have unlimited life. The 3.3 kilohm resistors ensure at least 5 mA of coil current for 20 volt inputs. The diodes limit the coil voltages to approximately 0.7 volts, providing 22 mA coil current at the 31 ohm minimum coil resistance over the temperature range, and 5.5 mA at the 128 ohm maximum coil resistance. Thus the coil current is between the 5 mA maximum input threshold (with a 5 volt supply) and the 25 mA Absolute Maximum coil current. This method allows very high input voltages, although the drive current can be high. CLDs limit the coil currents to less than the Absolute Maximum of 25 mA, and also limit loading of the input sources. The isolator will switch with an input voltage as low as approximately 1 volt, and the voltage can go as high as the CLD peak operating voltage of 45 volts, providing more than a 40:1 input range. The wide input voltage range of IL600 Isolators allows connection to line voltage through current-limiting resistors. Unlike optocouplers, input voltage can reverse without damaging the inputs. In this illustrative circuit, Monitor Out goes low when line voltage drops significantly. The 74HC123 monostable converts the 60 Hz isolator output to a monitor signal. |

